自己実現と社会貢献を志す人へ
在校生・保護者の方へ
卒業生
各種証明書発行
ホーム
学校概要
学校経営理念・教育理念・教育目標
理念・校章・校歌
沿革
理事長・校長挨拶
指導方針・生徒心得
学校評価
教育課程
校舎・設備
提携機関
地元サポート
アクセス
学園生活
登校スタイル
オンラインスタイル
集団スタイル
年間行事
制服・クラブ活動
ギャラリー
募集要項
新入学
転入学・編入学
進路実績
応援サポート企業
教職員紹介
Q&A 他
Q&A
高松キャンパス
NEWS
先生&生徒のつぶやき
関連動画
機関誌バックナンバー
在校生・保護者の方へ
各種証明書発行
教員募集
資料請求・お問合せ
ホーム
【新入学】募集要項
新入学
転入学・編入学
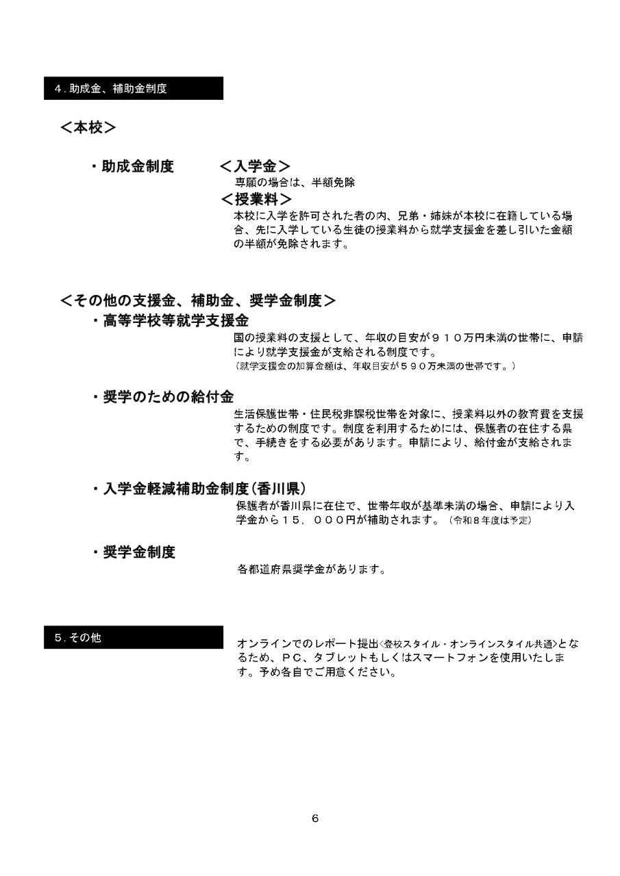
令和8年度 【新入学】募集要項
学習形態
登校スタイル
月曜日から金曜日までの週5日の登校で、1日4時間のゆとりのある時間割です。金曜日には様々な体験学習を行います。
オンラインスタイル
月に一度、もしくは集中スクーリングで単位修得を目指します。オンライン学習システムやメタバース(仮想)教室で、いつでもどこでも学習できます。
お問い合わせ
お問合せ
0877-32-3000
お問合せ
0877-32-3000
WEBからのお問合せ
メールフォーム
Back to top
To top